访客预约

NOTICE

通知公告

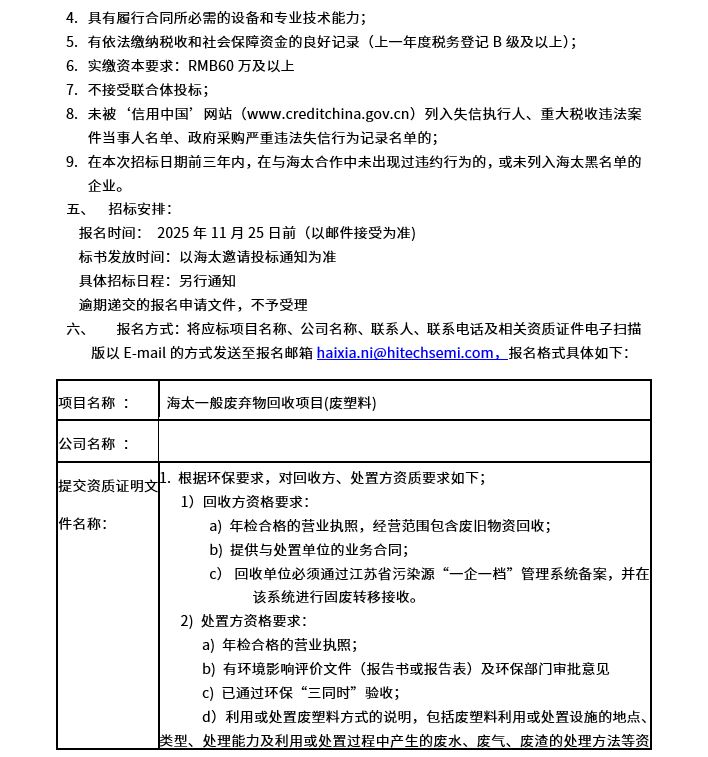
海太一般废弃物回收项目招标公告 (废塑料)

2025-11-11

海太一般废弃物回收项目招标公告 (废塑料)(图1)

海太一般废弃物回收项目招标公告 (废塑料)(图2)

海太一般废弃物回收项目招标公告 (废塑料)(图3)


上一篇:暂无

电话:暂无

传真:0510-8115 8686

邮箱:recruit@hitechsemi.com

地址:无锡市新吴区高浪路综合保税区K5、K6地块

我知道了