访客预约

NOTICE

通知公告

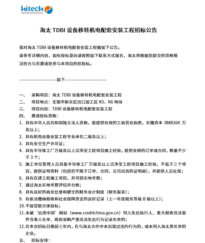
海太TDBI设备移转机电配套安装工程招标公告

2026-03-20

海太TDBI设备移转机电配套安装工程招标公告(图1)

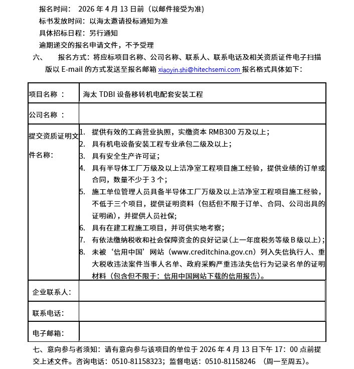
海太TDBI设备移转机电配套安装工程招标公告(图2)

海太TDBI设备移转机电配套安装工程招标公告(图3)


电话:暂无

传真:0510-8115 8686

邮箱:recruit@hitechsemi.com

地址:无锡市新吴区高浪路综合保税区K5、K6地块

我知道了